The role of endotoxins in SARS-CoV-2 infection
The roads to a tolerant Rome
This substack was written listening to this band. Pay attention to the lyrics, FYI it is black metal. Some might prefer this one, not black metal.
In my quest to understand the role of endotoxins, and bacterial LPS (the outer membrane, highly toxic and inflammatory to the human body) in regards to SARS-COV-2 I have done quite a bit of research, with the one substack below catapulting many of my questions into answers and leading to copious amounts of new avenues of inquiry.
TLR4 Expression on Neutrophils and Peripheral Blood Monocytes in Patients with Acute SARS-COV-2
Results
The TLR4 expression levels on peripheral blood neutrophils were significantly greater in the group of critical patients with fatal outcomes, than in groups with severe disease (p<0.05), moderate severe disease (p<0.05) and the control group (p<0.001). The TLR4 expression levels on peripheral blood monocytes were significantly greater in the groups of critical patients with fatal outcome and with severe disease, compared with moderate severe disease (p<0.05) and the control group (p<0.001).
Conclusions
High TLR4 expression levels in patients with severe disease and fatal outcomes indicates a potential role of endotoxin associated inflammation which may develop during SARS-CoV-19 infections.
I have covered the TLR4 pathway quite a few times, and its importance in regards to a lot of the molecular cascades and especially the long-term damage the virus and Spike (from whatever source it might come) may induce, often related to the severity of the infection per numerous papers. The paper above which I found recently, led me to attempt to see how far back said proposed role goes.
Increased Endotoxin Activity in COVID-19 Patients Admitted to the Intensive Care Unit
Results
A majority of patients (68.8%) had high EAA [≥ 0.60], levels seen in septic shock. Only 3 patients had positive bacterial cultures. EAA levels did not correlate with mortality, higher levels were associated with greater organ failure (cardiovascular, renal) and longer ICU LOS. Among 14 patients receiving RRT for severe AKI, one had EAA < 0.6 (p = 0.043). EAA levels did not directly correlate with other inflammatory markers.
Conclusions
High levels of endotoxin activity were found in a majority of critically-ill COVID-19 patients admitted to the ICU and were associated with greater risk for cardiovascular and renal failure. Further investigation is needed to determine if endotoxin reducing strategies are useful in treating severe COVID-19 infection.
The dynamics start to get more interesting when researchers test for specific markers.
Endotoxemia in Critically Ill Patients with COVID-19
Results
A total of 32 patients met the inclusion/exclusion criteria for measurement of EA. The median age of the study cohort was 60 years with a majority male (21/32, 65%) with hypertension (50%). A significant proportion of the patients exhibited either elevated EA in the intermediate range (0.40–0.59 EA units) (10/32, 31%) or high range (≥0.60 EA units) (14/32, 44%) or were nonresponders (NRs, low neutrophil response) to EA (6/32, 19%), with the presence of gram-negative bacteremia only in 2/32 (6%) patients. Low EA was reported in 2/32 patients. NRs (5/6, 83%) and patients with high EA (7/14, 50%) exhibited higher acute kidney injury (AKI) as compared to patients with low/intermediate EA level (1/12, 8.3%).
Discussion/Conclusion
Elevated EA was observed in a large majority of critically ill patients with COVID-19 and multi-organ dysfunction despite a low incidence of concurrent gram-negative bacteremia. While we observed that elevated EA and nonresponsiveness to EA were associated with AKI in critically ill patients with COVID-19, these findings require further validation in larger longitudinal cohorts.
The paper above has some confounders that can impact some of the findings in this paper, but it doesn’t nullify the findings completely, just the type of damage they decided to track in critically ill patients (a few of the patients had certain drugs that can obliterate your renal function).
Otherwise the further you go back, up until late 2020, the more you may find the authors describing “endotoxemia without gram-negative bacteremia”, meaning there is an elevated presence of endotoxins in the blood without the presence of bacteria. Of course, this is but a few, papers on a similar line of inquiry sometimes find the presence of bacteria in the blood. Such is the case with this late 2020 paper.
Endotoxemia and circulating bacteriome in severe COVID-19 patients
Results
Of the 19 patients, 13 were in intensive care and 10 patients received mechanical ventilation. We found 8 patients with high EAA (≥ 0.6) and about half of the patients had high serum BG levels which tended to be higher in later in the illness. Although only 1 patient had a positive blood culture, 18 of 19 patients were positive for 16S rRNA gene amplification. Proteobacteria was the most abundant phylum. The diversity of bacterial genera was decreased overtime.
Conclusions
Bacterial DNA and toxins were discovered in virtually all severely ill COVID-19 pneumonia patients. This raises a previously unrecognized concern for significant contribution of bacterial products in the pathogenesis of this disease.
The source of bacterial toxin, and bacterial DNA in the blood of patients with COVID-19 pneumonia is unclear. It is possible that viremia results in capillary leakage syndrome similar to bacterial sepsis which causes interstitial edema and induces dysfunction of the lung and intestinal barrier which may facilitate bacterial toxin and live bacteria translocation into the circulation. These bacterial products then induce the release of proinflammatory cytokines. In our study, many patients (47.3%) ultimately developed subsequent bacterial infection within 28 days. Hanada et al. proposed the mechanism of viral-induced susceptibility of secondary bacterial infection involving local and systemic immune response which results in alterations in respiratory and gut microbiomes and impaired pulmonary immune response [42]. However, the GI tract appears to be another target of COVID-19. Similar to respiratory tract, various cells in the GI tract also express ACE2 and TMPRSS2 which are crucial for fusion of viral particles with host cells [43, 44]. Biopsies from severe cases have revealed involvement of COVID-19 throughout the GI tract from esophagus to colon [45]. Thus, we propose that loss of gut barrier function might be one of the mechanisms that contribute to the presence of bacterial toxin and bacterial DNA in the blood of patients with severe COVID-19.
The role of both bacterial and fungal pathogens in relation to anything related to SARS-CoV-2 is quite extensive, and the research behind the dynamics evolved a lot in the past 2 years, and now we have a better picture of what is going on and exactly how it is happening, at least from my perspective.
What fascinates me more than anything else is the publishing date of the paper above. A couple of days before my birthday, in December 2020. This group of researchers was rather ahead of most of their peers. Now we go back to the start of this substack, since we now have evidence for what is discussed in the paper above.
We now have effectively the mechanisms for both bacterial translocation, dysbiosis, gut permeability, and also Beta Glucan (in a very very simplistic term, the endotoxin of fungi, a massive gigantic emphasis on simplistic), all mediated by the Spike Protein, regardless of where the Spike comes from.
In retrospect, there always has been a role for endotoxins in regard to SARS-CoV-2, and slowly but surely I was inkling towards it, even when researching completely unrelated metabolic and molecular pathways. At this point perhaps some of you might be asking “If that is the case why isn’t everybody dead ? Why do many cases recover?”, another question you may ask is can this information help us understand the rather unique immune state and the immunological shift untold amounts of people are now experiencing ?
On a personal note, this explains the “weird” sepsis we have been seeing since the start of the mRNA vaccination against SARS-CoV-2, more on this later.
Transcriptional reprogramming from innate immune functions to a pro-thrombotic signature by monocytes in COVID-19
The paper above (I could cover it in detail if enough people want) discusses the findings of the authors on how gene expression (transcriptional reprogramming means which genes are elevated or diminished in the face of event X) in monocytes from normal immune function to a pro-thrombotic state, meaning these immune cells become very prone to form clots. For the laypeople, from the paper itself, here is what monocytes are, phagocytosis means cells eating other cells to clean the body (simplified).
Monocytes are blood-circulating, phagocytic, innate immune leukocytes with important functions in pathogen sensing, and innate and adaptive immune response activation during viral infection17. Despite their heterogeneity18, human monocytes are broadly classified into three subsets based on the expression of CD14 and CD16, i.e., classical (CD14+CD16-), intermediate (CD14+CD16+), and nonclassical (CD14lowCD16+) monocytes17. During viral infection, circulating monocytes infiltrate affected tissues and differentiate into inflammatory macrophages and dendritic cells (DCs)19, contributing to pathogen clearance and tissue regeneration.
Here is what I took as a sign to finally put my Endotoxic Tolerance and related research together.
The paper itself goes in-depth to describe the changes in gene expression, its effects on monocytes, and the systemic effects it entails.
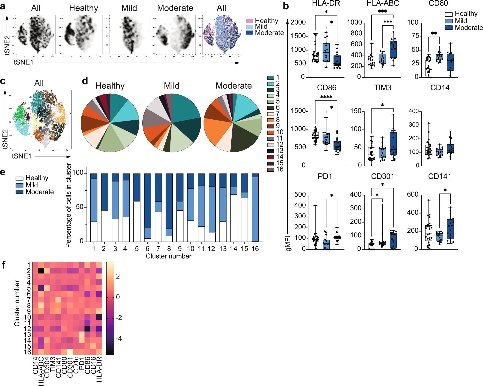
Each degree of infection, from mild, to moderate to severe produced distinct monocytes for each level of infection, and each of these expressed different markers, proteins, and even skewed antigen presentation. Intriguingly enough moderate infections already produced enough changes to affect the monocytes and change them towards a more inhibitory type. These changes did change the immune response towards the (UV-inactivated) SARS-CoV-2, with monocytes from mild and moderate being able to activate CD8+ against the virus, but only healthy individuals were able to activate CD4+ T cells. Not exactly a problem since to deal with the infection and properly clean it, you need CD8+ cells, but no CD4+ isn’t exactly good long-term.
Below is a visualization of the findings.
Next, I will quote and highlight the most important finding, especially because the paper covers the metabolic shift in the monocytes, an often overlooked but really important aspect of anything involved in biology.
Metabolic dysfunction in COVID-19 monocyte
Furthermore, neither mild nor moderate COVID-19 monocytes displayed an increased expression of phospho-p65 NFκB. This observation suggests that other additional mechanisms may be regulating the activation of NFκB, and that NFκB-driven cytokine responses may be altered in patients with COVID-19, in agreement with the lack of increased pro-inflammatory cytokine expression by COVID-19 monocytes
Moreover, the glycolytic capacity of COVID-19 monocytes was significantly decreased in moderate patients and correlated with disease severity, and this was accompanied by a concomitant increase in mitochondrial dependency in monocytes from moderate COVID-19 patients.
These data suggest that monocytes from COVID-19 patients with moderate disease display a distinct gene expression signature, characterized by an impaired metabolic profile that is accompanied by decreased NFκB activation, and maintenance of an intact type I IFN antiviral response.
COVID-19 monocytes display impaired pathogen sensing ex vivo
The dysfunctional metabolic profile with a downregulation of glycolysis and the defective activation of NFκB, both pathways heavily involved in the activation of canonical innate immune cell functions upon virus encounter28,30, led us to examine the functional capacity of monocytes to sense and respond to SARS-CoV-2 ex vivo.
The defect in TNF production upon stimulation was not SARS-CoV-2-specific, as stimulation with inactivated common cold coronaviruses (106 viral particles per 106 cells for 20 h) or bacterial lipopolysaccharide (LPS, 100 ng/ml for 20 h) also led to significantly reduced TNF production compared to monocytes from healthy individuals. In addition, the expression of CD40, which is important for monocyte effector function and is upregulated after virus sensing32, was increased in monocytes from healthy individuals but not in COVID-19 monocytes. This decreased expression was confirmed after stimulation with common cold coronaviruses or LPS, suggesting that the activation defects in COVID-19 monocytes in response to pathogen sensing were not specific to SARS-CoV-2.
The apparent unresponsiveness of COVID-19 monocytes to pathogen sensing was accompanied by altered metabolic reprogramming. Innate immune cells that sense pathogens increase the rate of glycolysis over mitochondrial oxidative phosphorylation to enable fast energy availability33,34,35. However, COVID-19 monocyte energetic profile measured by SCENITHTM did not increase upon LPS stimulation, unlike that of healthy monocytes. Moreover, when stimulated with LPS, moderate COVID-19 monocytes showed a decreased glycolytic capacity
In summary, monocytes from COVID-19 patients display a profound defect in pathogen sensing ex vivo that is more evident in moderate than in mild patients and is characterized by an impairment in pro-inflammatory cytokine production, expression of activation-related receptors and metabolic rewiring upon secondary SARS-CoV-2 stimulation.
Metabolic alterations in any immune cell will lead to very distinct, sometimes defective responses and may lead to a whole array of other potential issues or molecular cascades. The first highlight is rather interesting if you paid attention so far since we are all too familiar with exactly activating NF-Kb, in fact, it is the same mechanism underlying every facet of what is described here.
Per the description of the second quote, this shift in metabolism, plus defective activation of NF-kB lead the authors to find how the monocytes would respond to exposure to SARS-CoV-2 outside the body, which they found they… kinda didn’t, and it was NOT solely a SARS-CoV-2 biased response or lack of. The cells also didn’t respond to influenza or LPS.
The reason this substack took longer to write while not being as extensive as some of my others is simple, this paper and a few “happy coincidences” on social media led me to answers for questions I barely had in my mind, or questions I had for quite a while and was not expecting to find it here, in relation to these dynamics. And some may be asking if this “endotoxic tolerant” state is a novel proposition or if it was previously proposed. From 2021.
SARS-CoV-2 Proteins Induce Endotoxin Tolerance Hallmarks: A Demonstration in Patients with COVID-19
According to a large number of reported cohorts, sepsis has been observed in nearly all deceased patients with COVID-19. We and others have described sepsis, among other pathologies, to be an endotoxin tolerance (ET)–related disease. In this study, we demonstrate that the culture of human blood cells from healthy volunteers in the presence of SARS-CoV-2 proteins induced ET hallmarks, including impairment of proinflammatory cytokine production, low MHC class II (HLA-DR) expression, poor T cell proliferation, and enhancing of both phagocytosis and tissue remodeling. Moreover, we report the presence of SARS-CoV-2 blood circulating proteins in patients with COVID-19 and how these levels correlate with an ET status, the viral RNA presence of SARS-CoV-2 in plasma, as well as with an increase in the proportion of patients with secondary infections.
I will cite this paper again, but this is my final cue to properly write my Endotoxin Tolerance piece, which will be rather extensive, and while I will remind people to read the first Endotoxin piece again, you must understand the role it has on many of the things we covered here.
This is also not a dig on any other writers or substack, but my focus on Endotoxin is not merely bias, or “being first”, but because a lot of the changes, mRNA, miRs, a lot of the second expression of important proteins that create many cascades are always secondary to insult/injury. With LPS being a hell of an activator of many of these. While there exists the clear potential for other answers this aspect answers so much.
A late addendum. Two tweets from months ago.
Hope everyone has a good Sunday.
I appreciate everyone who chose to support me here or when they feel like it on Kofi and everyone who shares my substack.











Great breakdown!👍